公開采購文件
編號: 20220318
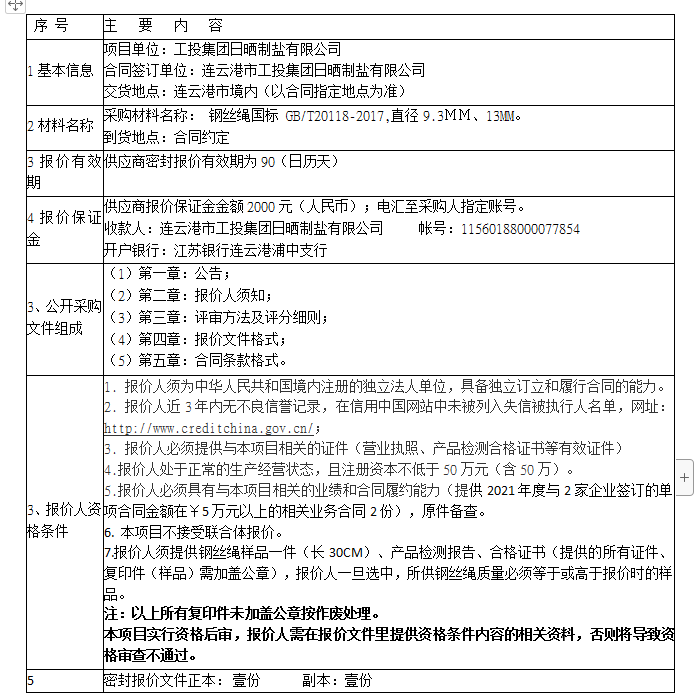
采 購 人:連云港市工投集團日曬制鹽有限公司
2022年04月02日
鋼絲繩公開采購公告
項目名稱、鋼絲繩。
一、數量、規格如下:
要求:一般性用途鋼絲繩,執行標準GB/T20118-2017。
二、報價人的資格要求:
1. 報價人須為中華人民共和國境內注冊的獨立法人單位,具備獨立訂立和履行合同的能力;
2. 報價人近3年內無不良信譽記錄,在信用中國網站中未被列入失信被執行人名單,網址:;
3. 報價人必須提供與本項目相關的證件(營業執照、產品檢測合格證書等有效證件);
4 、報價人企業處于正常的生產經營狀態,且注冊資本不低于50萬元(含50萬);
5.報價人必須具有與本項目相關的業績和合同履約能力(提供2021年度與2家企業簽訂的5萬元以上單項合同2份,原件備查。
6、本項目不接受聯合體報價。
7、提供產品樣品30CM、檢測報告、合格證書(提供的所有樣品要做好標簽加蓋公章)。成為供應商后,所供鋼絲繩質量必須等于或高于樣品鋼絲繩的質量。
三、報價保證金形式:電匯(不接受現金)。
報價保證金:¥2000元(報名截止日前繳納,繳納方式定為:基本賬戶繳納,且采購方只接受基本賬戶繳納方式。密封報價開啟結束后、10工作日內無息退還到未成為供應商單位基本賬戶,未按約定時間參加報價的單位,報價保證金不予退還。確定辦供應商單位直接轉為質保金。
報價保證金接收人:連云港市工投集團日曬制鹽有限公司。
開戶行:江蘇銀行連云港浦中支行
賬號:11560188000077854
四、提交報價文件截止時間、密封報價開啟時間和地點
報名截止時間:2022年04月12日17時前(以報價保證金到賬時間為準)。
報價文件遞交時間:2022年04月12日17時前 ,以郵寄方式遞交(收到郵件時間為準)。
密封報價開啟時間及地點:2022年04月14日前,如有特殊情況時間另行通知。
地點:日曬制鹽有限公司三樓會議室(暫定)。
公司地址:連云港市灌云縣日曬制鹽有限公司機關大樓(燕尾港管委會大樓西側)
聯系人: 于同剛 聯系電話:15161397058
五、采購合同
鋼絲繩購銷合同
甲方:連云港市工投集團日曬制鹽有限公司
乙方:
根據《中華人民共和國民法典》及有關法律法規的規定,甲乙雙方本著平等、自愿、互惠互利的原則,經協商一致,就鋼絲繩購銷的有關事宜達成如下條款。
第一條、貨物名稱、數量、規格、單價及金額、項目內容及要求。
2、單價(含13%稅、運輸費用)。合同期間鋼絲繩單價不以鋼絲繩市場單價的變動而作任何調整,
第二條、質量要求:
1、乙方所供的鋼絲繩各項指標必須滿足一般用途鋼絲繩,執行標準符合GB/T20118-2017相關指標,否則甲方有權無條件退貨,因此發生的一切損失由乙方負責,甲方不負任何責任。
2、甲方有權對乙方所供鋼絲繩各項指標進行檢測,不符合標準的甲方可以無條件退貨,因此發生的一切損失由乙方負責,甲方不負任何責任。
3、乙方無不可抗力原因,不履行本合同的各項條款、向甲方賠償本合同總額10%的違約金,同樣甲方無不可抗力原因,不履行本合同的各項條款向乙方賠償本合同總額10%的違約金。
第三條、驗收標準:
1、按乙方提供的鋼絲繩各項指標進行驗收,如發現乙方供貨的鋼絲繩部分或全部質量不符合標準、甲方有權退貨,并要求乙方賠償合同總價10%的違約金,由此發生的損失由乙方單方面承擔,甲方不負任何責任。
2、甲方提出異議時間:每次到貨后的10個工作日內。
第四條:運輸及費用:
1、乙方承擔運輸貨物至采購方庫房,運輸費用及貨物裝車費用由乙方承擔,卸車費用由甲方承擔。
2、合同期內乙方運輸鋼絲繩發生的任何安全及其它各類事故均與甲方無關。
第四條:交貨截止日期 :
2022年11月30日前乙方必須送完所有鋼絲繩,如乙方沒有按照合同約定時間送貨完畢,甲方有權和乙方解除合同,并有權要求乙方賠償合同總價10%的違約金。
第五條:供貨及結算方式:
1、按采購人實際用量分3批次供貨,第一批,合同簽訂后15日內,第二批,2022年8月31日前。第三批2022年11月30日前。結算金額按實際供貨量*單價,每次供貨后,供貨方開具發票,采購人按發票一次性付款。付款方式為:基本賬戶電匯或承兌匯票支付。甲方開票資料:名稱:連云港市工投集團日曬制鹽有限公司;地址:連云港市灌云縣灌西鹽場埒南工區;電話:0518-88112823;開戶行:江蘇銀行連云港浦中支行;賬號:11560188000053276;稅號:91320723684946816E。
2、密封報價保證金轉為質量保證金,合同履行完畢1個月后未出現質量問題一次性付清。
第六條:其它事項:
1、本合同未盡事宜,經甲、乙雙方協商一致,可訂立補充條款。補充條款及附件均為本合同組成部分,與本合同具有同等法律效力。
2、本合同書自雙方簽訂之日起生效,本合同一式貳份,甲乙雙方各執壹份。
3、因本合同引起的或與本合同有關的任何爭議,雙方進行協商,協商不成的,可依法向甲方所在地人民法院起訴
甲方:(法人或委托代理人簽字): 乙方:(法人或委托代理人簽字):
(蓋章) (蓋章)
經辦人 經辦人
七、公告期限自本公告發布之日起8個工作日。
八、其他補充事宜
1.本次報價文件制作份數要求:報價文件份數:正本1份,副本1份。
第二章 報價人須知
報價人須知前附表


第三章 評審方法及評分細則
一、評審原則
1、報價人提交的報價文件應符合公開采購文件的規定和要求。
2、評審的目的是滿足項目質量適合采購人使用要求、交付期的前提下,提高效率,優化流程,降低費用,為項目增值。
3、評審活動遵循公平、公正、科學、擇優的原則。
二、評審委員會
1、評審委員會由公開采購人依法組建,負責評審活動。
2、評審委員會成員人數為5人。
3、評審委員會的成員,由公開采購人從采購領導小組成員中隨機抽取產生。
三、評審程序及具體辦法
評審按兩階段進行:初步評審和詳細評審。
(一)初步評審(符合性審查)
1、初步評審(符合性審查)是指評審委員會審查每個報價人及每一報價文件是否對公開采購文件提出的所有實質性要求和條件做出響應,有無顯著的差異或保留。評審委員會將僅對在實質上響應公開采購文件要求的合格報價(有效)文件進行評估和比較。
2、評審委員會將根據以下標準對各報價人進行初步評審,有一項不符合要求的,作否決報價處理,不進入詳細評審。


(二)詳細評審
經初步評審合格的報價文件,評審委員會將根據下述評審細則對其進行詳細評審及打分。本次評審采用綜合評分法,滿分100分,由評審委員會根據評審細則,對合格報價人的報價文件做出綜合評價并量化打分,按高低依次確定報價人最終的排列名次,若出現得分相同時,由評委會確定最終排名。
四、評分細則如下:
供應商應按照采購人發布的采購文件、技術規范等要求,一次性報價(含增值稅、運費等費用)。經評審小組按本企業使用要求、報價、質量、服務水平,信譽等綜合評審后合理低價者為供應商。(若本次采購報價超過采購方14元/公斤最高限價,采購方有權重新采購)
具體評分標準為:評審采用綜合評分法:是指在報價文件能滿足采購文件實質要求的供應商中,按評審要素綜合評分。
1、報價(70分):最低總價為相應70分滿分,單價每增加0.1元扣1分,不足0.1元按0.1元計算。產品報價精確到小數點后兩位。
2、運輸、供貨方案運輸方案的合理性,供貨能力及響應采購方供貨的及時性等,是否偏離常規和是否滿足采購文件的要求。6分
3、信譽企業規模、注冊資金、銀行資信及財務經營狀況。6分
4、商務條件、服務能力及現場服務措施等。5分
5、資質、將報價文件中的資質證明文件與本采購文件規定的資質要求進行符合性比較。5分
7、樣品感觀(8分):好8分、良4分、差0分。
第四章 報價文件格式
項目名稱
項目編號
20220318
報 價 文 件
報價人:(蓋單位章)
法定代表人或其委托代理人:(簽字)
年 月 日
一、報價函
致:連云港市工投集團日曬制鹽有限公司
根據貴方為(項目名稱)項目公開采購物及服務的報價邀請(公開采購編號),報價人代表(姓名、職務)經正式授權并代表報價人(報價人名稱、地址)提交響應文件。
據此函,簽字代表宣布同意如下:
1、所附報價價格表中規定的應提交和交付的貨物報價價為(注明幣種,并用文字和數字表示的報價總價)。
2、報價人將按公開采購文件的規定履行合同責任和義務。
3、報價人已詳細審查全部公開采購文件,包括有關澄清和修改說明(如果有的話)。我們完全理解并同意放棄對這方面有不明及誤解的權力。
4、本報價有效期為自密封報價日起日歷日。在這期間,本響應文件將始終對我方具有約束力。如果成為供應商,本次公開采購文件和本響應文件(含承諾書)將作為買賣合同的附件。
5、本項目完成期限/交貨期為。
6、我方愿意向公開采購人提供任何與本次公開采購有關的其他資料。
7、我方愿意履行自己在響應文件中的全部承諾和責任。
8、我方愿意遵守公開采購文件中對報價者的所有規定。
9、我方完全理解《中華人民共和國公開采購報價法》第四章第四十四條之規定,并鄭重承諾按此規定,不以任何形式向評審委員會成員和參與評審的有關工作人員探聽對響應文件的評審和比較、供應商候選人的推薦情況以及與評審有關的其他情況。
10、我方完全理解公開采購人有保留在確定供應商之前任何時候接受或拒絕任何報價,以及宣布公開采購程序無效或拒絕所有報價的權力。我方完全理解公開采購人無向未成為供應商單位解釋未成為供應商理由的義務。
11、在規定的密封報價時間后,我方如在報價有效期內撤回報價,將無條件同意貴方沒收報價保證金。
12、我方承諾,與公開采購人聘請的為此項目提供咨詢服務的公司及任何附屬機構均無關聯,我方不是公開采購人的附屬機構。
13、報價人同意提供按照貴方可能要求的與其報價有關的一切數據或資料,完全理解貴方不一定接受最低價的報價或收到的任何報價。
14、如果我方成為供應商,在與公開采購人簽訂合同前,將提供銀行基本帳戶開戶許可證復印件。
15、其他說明:
16、與本報價有關的一切正式往來信函請寄:
地址傳真
電話電子函件
報價人代表(簽字)
報價人名稱
公章
日期
二、授權委托書
法定代表人授權委托書
連云港市工投集團日曬制鹽有限公司:
茲授權______同志(稱為法人授權代表)為我單位參加貴單位組織的_______________項目公開采購活動的報價代表人,全權代表我單位處理在該項目公開采購活動中的報價、簽訂合同、履行合同、驗收等一切事宜的合法代理人。授權期限從_____年___月___日(該項目開始)起至_____年 ___月____日(該項目結束)止。
我單位對法人授權代表的簽名負全部責任。
法人授權代表憑本人身份證復印件且加蓋授權單位公章辦理授權事項。
法人授權代表無轉委權。
特此授權。
法人授權代表簽字:
授權單位法人代表簽字:
授權單位全稱(公章)
年 月 日
三、密封報價一覽表
公開采購編號: 金額單位:人民幣

報價人名稱:
報價人公章:
授權代表(簽字):
日期:
注意:
1、密封報價一覽表除了裝訂在報價文件中以外,還需要提供單獨密封的密封報價一覽表一份;
2、報價應包括公開采購文件所規定的公開采購范圍的全部內容。
3、各報價人根據自行報價分項進行分別報價。
四、分項報價表
金額單位:人民幣

五、資格審查資料
按公開采購文件第一章合格的報價人規定提供資料,否則將會被作否決報價處理。
六、其他材料
(各報價人需補充的其他材料)
格式二:
密封報價承諾書
連云港市工投集團日曬制鹽有限公司:
1.按照公開采購公告要求,經我單位認真研究公開采購公告、合同條款、技術指標等有關要求。我方愿按上述合同條款、技術要求進行報價。我方完全接受本次公開采購的所有要求,并承諾在成交后履行我方的全部義務。
2.我方成為供應商后,保證在規定的時間內與公開采購人簽訂合同。
3.本項目負責人為_____ _ 身份證號為______________。
4.我方鄭重承諾:所提供的公開采購文件內容真實有效。
5.除非另外達成協議并生效,否則,本公開采購文件將構成約束雙方合同的組成部分。
報價單位(公章或簽字):
年月 日
